Abstract
Background: Relapse of childhood B-cell acute lymphoblastic leukemia (B-ALL) in the central nervous system (CNS) has a low 5-year survival rate of 35%. The molecular mechanisms underpinning CNS disease in B-ALL remain elusive and have been stymied by the inability to effectively model the disease. In contrast to the widely used tail-vein injection model of CNS leukemia, the intracarotid injection approach has been used in the study of solid tumor brain metastasis and represents a novel model system for studying CNS leukemia.
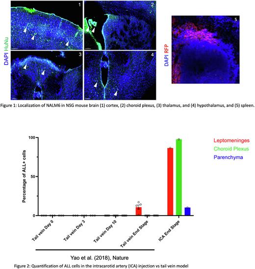
Method: 3 NSG mice were injected with 0.2x106 NALM6/RFP-Luc B-ALL cells into the intracarotid artery. After mice became symptomatic, the mice underwent intracardiac perfusion of PFA. The brain and spleen were extracted, fixed in PFA, and immersed in 30% sucrose overnight. The brain and spleen sections were sectioned and stained for immunohistochemistry.
Results: One mouse died of post-operative complications, one mouse died of tumor burden 40 days after injection, and the third mouse was sacrificed 41 days after injection. Brain sections showed localization of NALM6 in the cortex, choroid plexus, thalamus, and hypothalamus and spleen sections showed the presence of systemic leukemia involvement (Figure 1). Quantification of RFP+ DAPI cells show higher involvement in brain regions compared to previously published tail vein models (Yao et al (2018), Nature, PMID 30022166). Leukemia involvement between in the intracarotid model and tail vein model was as follows: the choroid plexus (97.73% vs 0.033%), leptomeninges (86.58% vs 10.77%), and parenchyma (10.32% vs 0.11%).
Conclusion: This study acts as a proof of principle that the intracarotid artery injection method may allow for the study of more late-stage CNS leukemia disease without mice dying prematurely of systemic disease burden.
Disclosures
No relevant conflicts of interest to declare.
Author notes
Asterisk with author names denotes non-ASH members.

This feature is available to Subscribers Only
Sign In or Create an Account Close Modal